惊天大内幕:举报李振刚涉黑案证人蔡道诈骗事实的检举材料(转载) (1人在浏览)

小黑

学前班
注册
2004-10-06
消息
50
反馈评分
0
点数
0
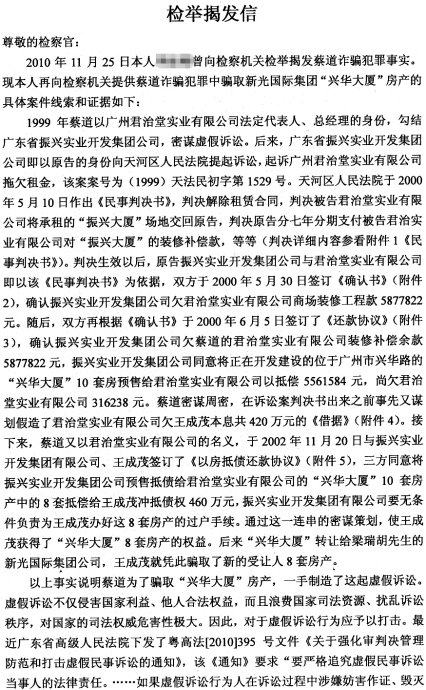
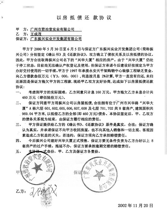
收到份材料,是关于举报蔡道是诈骗犯的确实证据,让我很是踌躇了一会,计划里只是打算向诸位朋友还原事情的真相,原本想就此抽身而退,不再与此事扯上什么关系的,但目前看来似乎还是欠考虑了。说老实的,没想到自己的这系列庭审直击会成为李振刚案情的唯一详情报道,思量再三,既然是事实,从澄清或者说是佐证老旁的直击的角度出发,老旁我还是决定要把材料公之于众,让诸位朋友都有个了解事实真相的机会。
关于蔡道的借还款问题,李振刚在庭审上说过。蔡道在过去的四五年与被告人李振刚交往密切,多次从被告人李振刚处借钱,或者用于个人生活,或者用于所谓的投资经营活动。例如,被告人李振刚借出500万元给他,约定归还880万元,380万元作为投资的回报,未予归还;被告人李振刚借出220万元给他用于办理城市户口,未收取任何利息,未予归还;蔡道欺骗某美国华侨而被报案,故从被告人李振刚处又借出190万元应急,不计利息,未予归还;就在被告人李振刚2009年12月被司法机关刑事拘留之前的11月,蔡道从被告人李振刚处借钱20万元(有奥业公司向蔡道所在单位的汇款凭证,不计利息,未予归还),同月底,蔡道从被告人李振刚处借出4万元用于办理别墅的印花税(不计利息,未予归还)等等。
由上可以看出,蔡道在过往的日子是以靠向李振刚借贷为生,据说,在被告的24人中,有其中的16人成为了蔡的债权人。笔者听说过有放贷为生的,确极少听说能以借贷为生。此人实属非等闲之辈。
以下材料足以让大家对蔡先生的本来面目有个清楚的认识,请大家擦亮眼睛:
以上材料全具有真实性、法效性和可究性。从上很容易看出蔡道是一个什么样的人,借贷还贷是他惯用的伎俩。以此为生的人,最希望做的是什么,就是能逃过所有的债务。从一个曾经对李有如此复杂经济往来关系和品行如此恶劣的人口中得出的证词,试问有几分的可信度?其此用心昭然若揭!!!我相信大家的心里都非常清楚。
 

附件

  • 1.jpg
    1.jpg
    50.1 KB · 查看: 229
  • 2.jpg
    2.jpg
    64.8 KB · 查看: 253
  • 3.jpg
    3.jpg
    72.9 KB · 查看: 203
  • 4.jpg
    4.jpg
    72.9 KB · 查看: 226
  • 5.jpg
    5.jpg
    72.8 KB · 查看: 228
  • 6.jpg
    6.jpg
    77.1 KB · 查看: 225
  • 7.jpg
    7.jpg
    57.4 KB · 查看: 219
  • 8.jpg
    8.jpg
    90.8 KB · 查看: 224
  • 9.jpg
    9.jpg
    90.5 KB · 查看: 267
  • 10.jpg
    10.jpg
    52.1 KB · 查看: 216
  • 11.jpg
    11.jpg
    83.1 KB · 查看: 258
  • 12.jpg
    12.jpg
    101 KB · 查看: 242
  • 13.jpg
    13.jpg
    77.4 KB · 查看: 242
  • 14.jpg
    14.jpg
    134.8 KB · 查看: 203
  • 15.jpg
    15.jpg
    51.5 KB · 查看: 209
  • 未命名.jpg
    未命名.jpg
    36.4 KB · 查看: 197
其实有很多人都是能多借就多借,借完再想办法。有些则是能避则避,风气很不好
 
律师是黑社会最后的保护伞
 
还想翻案?
 
黑的东西,无论怎么样都是黑的!你们受过黑社会的迫害吗?你们见过事实吗?
 
663300770022
幼儿园


用户组: 用户
发表总数: 21
精华主题数: 0
现金: 114 元
存款: 0 元
注册日期: 2009-11-11
用户编号: 67373

来来去去都是这两个帐号在说话!!还想造舆论!!??
如果有人相信,就太幼稚了。。。。。。
 
李振刚放高利贷月息一般是15%―20%,比如说借一百万,如果月息是20%,借款期限三个月,那么借据就是写借到李振刚现金160万元,如果到期不还,就是以160万计算利息,再借三个月,从新写借据就是写借到李振刚现金256万元,如此类推。李振刚估算过对方家产,利滚利到一定程度后,就通过起诉借主,追讨欠款,表面看一切都是合法的。
 
蔡道不怎么样。但楼主的动机是什么呢? 你应是李的小舅或......! 楼主真乃垃圾。
 
俗话说,嘴上没毛,说话不牢,楼主的ID只有一颗星,说话可信度低。
李振刚同志是什么样的人,这里都是乡里乡亲的,谁不知道他是黑社会老大,提起谁都怕。晚上小孩子哭了,一提这名字,立刻止哭,大人在谈天说地,一听这名字就马上变脸色,不敢说话了。夸张吗?一点都不夸张,不信到坡心镇试试问问。
 
谁发的关你屁事,大家都只是在反映客观事实。不能因为暂时被拘留,就没有发言权。你算老几
 
QUOTE(水东老马 @ 2011年06月26日 Sunday, 12:21 PM)
俗话说,嘴上没毛,说话不牢,楼主的ID只有一颗星,说话可信度低。
李振刚同志是什么样的人,这里都是乡里乡亲的,谁不知道他是黑社会老大,提起谁都怕。晚上小孩子哭了,一提这名字,立刻止哭,大人在谈天说地,一听这名字就马上变脸色,不敢说话了。夸张吗?一点都不夸张,不信到坡心镇试试问问。
[snapback]3168842[/snapback]​


楼主发帖肯定有他的缘由,我们围观就是了,不做评论。
 
放高利贷非法收入,本来就不是什么好东西。
 
QUOTE(水东老马 @ 2011年06月26日 Sunday, 12:21 PM)
俗话说,嘴上没毛,说话不牢,楼主的ID只有一颗星,说话可信度低。
李振刚同志是什么样的人,这里都是乡里乡亲的,谁不知道他是黑社会老大,提起谁都怕。晚上小孩子哭了,一提这名字,立刻止哭,大人在谈天说地,一听这名字就马上变脸色,不敢说话了。夸张吗?一点都不夸张,不信到坡心镇试试问问。
[snapback]3168842[/snapback]​


照这么说星少的就不用在论坛上发帖了,发了也没人相信.
 
QUOTE(小黑 @ 2011年06月26日 Sunday, 03:51 PM)
谁发的关你屁事,大家都只是在反映客观事实。不能因为暂时被拘留,就没有发言权。你算老几
[snapback]3169080[/snapback]​


靠,还想在这里摆黑社会威风?
还客观事实?是在拳头刀棍下的“客观事实”吧?
 
QUOTE(水东老马 @ 2011年06月26日 Sunday, 12:21 PM)
俗话说,嘴上没毛,说话不牢,楼主的ID只有一颗星,说话可信度低。
李振刚同志是什么样的人,这里都是乡里乡亲的,谁不知道他是黑社会老大,提起谁都怕。晚上小孩子哭了,一提这名字,立刻止哭,大人在谈天说地,一听这名字就马上变脸色,不敢说话了。夸张吗?一点都不夸张,不信到坡心镇试试问问。
[snapback]3168842[/snapback]​


face3.gif
face3.gif
face3.gif
face3.gif
face3.gif
face3.gif
face3.gif


在整个茂名地区,谁不知道李老大的威名和事迹?在这里为李老大翻案,真是自取其辱!

你们要做的不是在这里制造所谓的舆论为李老大翻案,而是劝李老大赶紧俯首认罪,坦白从宽,争取政府的宽大处理。
 
QUOTE(小黑 @ 2011年06月26日 Sunday, 03:51 PM)
谁发的关你屁事,大家都只是在反映客观事实。不能因为暂时被拘留,就没有发言权。你算老几
[snapback]3169080[/snapback]​


任何犯罪嫌疑人都有辩护的权利,检控方如果摆出十足证据,李同志十死九生,保护伞都给抓了,肯定要把保护伞下的人走过场。
这些证据不会是检控方捏造的吧?对事不对人,就事论事。
 

正在浏览此帖子的用户

后退
顶部