轰动全国的佛山一环警察打人致重伤 视频 (2人在浏览)

打酱油路过的
 
队长近视三千度左右,下面人打人。他看不清的。
 
等下又说是临时工搞的。
 
被和谐了 视频
 
B哥预言正确,电视台上的视频也能和皆,不错!
按照毛主席的做法,这帮打人者早就保钓踞黄,解放美国,专政宇宙了!
 
QUOTE(咕哩佬 @ 2013年03月21日 Thursday, 11:55 PM)
估计很快会和谐掉,高手们,下载留底给我们回忆一下
[snapback]3516343[/snapback]​


呵呵,预言准确!
刚才以为是B哥说的。
 
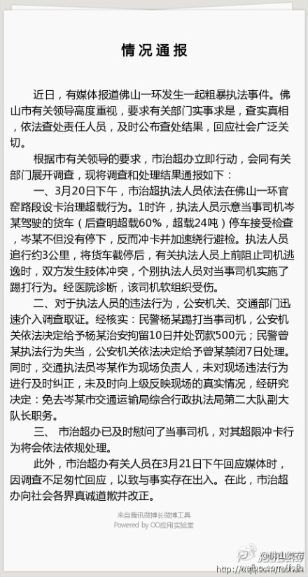
严惩打人者,并赔偿伤者医药费;超载司机超载拒不接受检查应依法处罚,
 
任你本领再大也敌不过现在科技的发达,怎样和谐也删不了整个网络的资料,到头来还是自己打自己的嘴巴。可耻的一班大话精!
 
。。。。。。。。。。。。。。。。
 

附件

  • 36613_f9621363944391d4c454ae8ba7e7f.jpg
    36613_f9621363944391d4c454ae8ba7e7f.jpg
    140 KB · 查看: 452
QUOTE(生佬该死 @ 2013年03月22日 Friday, 02:10 PM)
领导是很会说话的。
[snapback]3516788[/snapback]​




这个我信
ha.gif
 
QUOTE(花间梦 @ 2013年03月22日 Friday, 09:18 PM)
。。。。。。。。。。。。。。。。
[snapback]3516891[/snapback]​






官腔一萝萝!
tu2.gif
 
佛山市政府的脸丢光了,应该给市委书记记过。
 
这也叫做文明执法?到底还有没有不文明的?那几个发言
的也应受罚!否则他们会继续颠倒是非!
 
QUOTE(byronroy @ 2013年03月22日 Friday, 11:56 AM)
等下又说是临时工搞的。
[snapback]3516687[/snapback]​


估计会这样。
 
https://idianbai.com/uploads/post-58622-1363958285.jpg(screen.width*0.8-70)) this.width=(screen.width*0.8-70)'>
没有无线传输的视频,那个口声声“绝对没有打人”和“文明执法”的官爷就咬死不让人了!
 
吸取教训,下次一定要问清楚有无无线传输视频设备再打人!
 

正在浏览此帖子的用户

后退
顶部