林头镇黄阳土地侵权打人事件,只能用鲜血、生命维权始末 (2人在浏览)

黄阳村委

学前班
注册
2013-08-26
消息
85
反馈评分
0
点数
0
尊敬的各位领导、同志们:
您们好!我是广东省电白县林头镇黄阳村委会村民黄汉光,我今年已70多岁,是一位最底层的农民,一向老实本份的我被林头镇渡头村的恶霸在有人撑腰、谋划下,强占我家土地。在多次依法维权无效下,已对当地政府深感失望,现在已被逼得走投无路,只能通过这样的途径向大众申诉。
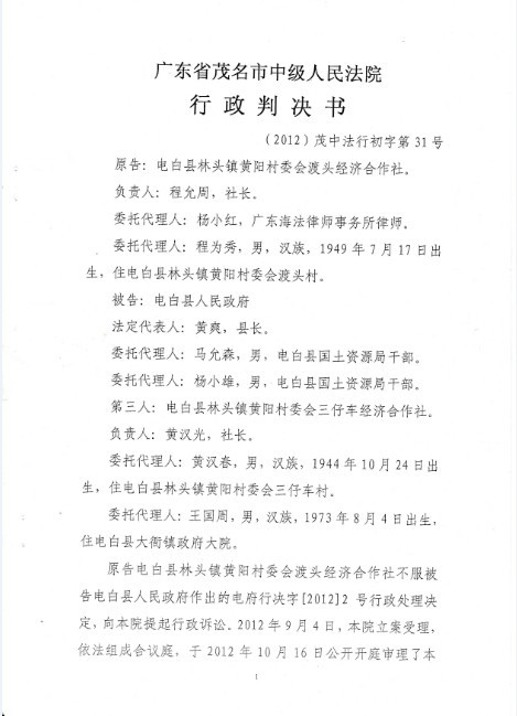
从2011年9月份开始至今,三年来,每年都被林头镇渡头村的恶霸借土地纠纷之名,多次组织几十人走上门来打砸、砍树、毁坏生产、打人,我家前后已有4人被多次打伤。如果真的是霸占他们土地,可以通过司法途径解决。但是事实上经县政府、市政府、市中院(判决书为:2012茂中法行初字第31号)都深入到现场调查取证,做出一致确权决定,已非常清楚确认为我家合法土地。可他们目无国法,在毫无法律、事实依据情况下,与某些人蓄意谋划,采用极端、野蛮手段来闹事。仗着人多对我家硬抢,经常几十人围攻我家闹事、砍树,毁坏财物、农作物,我家去制止就打人,无法无天。每次他们一来,我们都报警,可公安人员来了,也奈何不了他们。有一次,我儿子去制止,受到他们围攻殴打,晕倒在血泊中,最后住了一个多星期医院。经法医鉴定为轻伤,现在还不能干重活,有时还头晕头痛。更令人费解的是,电白县林头镇派出所竟然跟不法分子作验伤证明,把我儿子定为犯罪嫌疑人,拘留并罚款处理。
2013年8月20日,他们又来砍树、并且毁坏我家通往外面的道路。事实上每次他们组织人员来破坏时,我都有报警,但基本上每次公安来人后,不是散场了,就是不作为。这次也来了几十个公安,依然没有当场去制止不法分子的违法犯罪行为。在有公安人员在场的情况下,仗着后台硬,他们依然有恃无恐,继续砍树、破坏农作物及道路。作为一个农民,看着自己为生的农作物被毁,我实在忍无可忍,就拿着木棍打去。可怜我一个70多岁的老头,由于年老体弱,没有打到他们一人,反而被他们打翻在地,几个人又压着我猛打,我家人来救也被打伤几个。如果不是有公安人员在场,可能我已被打死。但是我该感激这些人民公仆吗?这几年来,我家的生产一直遭到破坏,荔枝树被砍光几次,人被打伤一次又一次,为了这事,全家人不得安宁,当下只求早日解决,还农民一个公道。可是政府又没办法解决,或者采取推、拖、拉都怀柔政策,感觉生活无望,我已经有跟他们以死相并的念头,人一死,一了百了。
再说我有个儿子也在林头镇政府上班,被这些村民无赖经常走上门来喊打喊杀,打不敢还手,已受两次伤,侮辱谩骂,说吃坏GCD的饭。青年时我含辛茹苦想培养一个较出息的孩子,可他就是不争气,工作倒是认真积极,但人太老实耿直,升不了官。当不当官倒是无所谓,反正为人正直,工作认真负责也是他优点,我也感到欣慰。可现在就连自己一点小小合法权益也无法维护,想想他们也骂得对,该骂,确实吃坏了GCD的饭,要是争气一点,弄个一官半职来当,有点权,谁敢来欺负?
这件事从发生到现在已三年头,我全家人也多次到林头镇政府、县政府、县委、县公安局、县、市政法委找过有关领导反映情况,希望得到公平公正、依法依规处理,可惜都无果。县公安局领导虽然也多次派刑警队来协助处理,可是每次案发后都是要求我们去派出所做材料,做来做去都是做材料,解决不了实际问题,违法犯罪分子依然明目张胆来侵权。
目前我只希望政府能早日对渡头村不法分子依法处理,前来闹事所损坏财物、砍伤人医药费做出相应赔偿,并立即停止侵权。可就这样合理合法简单的要求,县公安局对我们的答复是:他们人多势众,为了维稳,很难办。如果按照这样的逻辑思维维稳,我想问一句,是不是只要人多,就干什么都行,甚至杀人、放火都无事?如果不依法处理,给群众造成错觉,政府怕人多,不分黑白,不管有什么事,如果达不到目的,就要组织多人去闹。像我家这回事,法律解决不了问题,就要闹。他们多人闹就胜算,我一家人太少没办法,而且都老实本份,只能用鲜血、生命来维权?
我把这三年来亲身经历简单的讲给大家听,让大家知道作为一个农民的苦痛,希望各级领导或社会善良人士能够帮我想办法解决,令我早日能过上正常的生活,不用活在整天担心受怕的日子中,还农民一个公道,还社会一个公义。请大家帮忙转发。谢谢!


               电白县林头镇黄阳村民
           黄汉光
15089552582
              2013年8月21日
 

附件

  • 1.jpg
    1.jpg
    273.1 KB · 查看: 513
  • 5.jpg
    5.jpg
    294.2 KB · 查看: 541
  • 2.jpg
    2.jpg
    249.9 KB · 查看: 516
  • 6.jpg
    6.jpg
    295 KB · 查看: 482
  • 4.jpg
    4.jpg
    279.6 KB · 查看: 492
  • 7.jpg
    7.jpg
    124.4 KB · 查看: 439
  • 3.jpg
    3.jpg
    281 KB · 查看: 520
  • 8.jpg
    8.jpg
    167 KB · 查看: 479
  • 9.jpg
    9.jpg
    142.7 KB · 查看: 473
  • 10.jpg
    10.jpg
    101.8 KB · 查看: 510
  • 14.jpg
    14.jpg
    29.6 KB · 查看: 442
  • 17.jpg
    17.jpg
    32.5 KB · 查看: 466
  • 13.jpg
    13.jpg
    76.7 KB · 查看: 483
  • 16.jpg
    16.jpg
    75.9 KB · 查看: 456
  • 12.jpg
    12.jpg
    71.4 KB · 查看: 520
  • 15.jpg
    15.jpg
    58 KB · 查看: 411
  • 11.jpg
    11.jpg
    57.3 KB · 查看: 484
这究竟是法治的社会,还是人治的社会 ?
 
私人财产谁人保护?如果没有及时依法处理,使事态可能进一步扩大,到时后果又该由谁来负责?
 
官官相卫,这就是所谓的人民公仆,好样的!!!
 
电白治安真的不是一般的差,只是不明白同为农民,渡头村怎么会做出罔顾法律的事情,真的回到原始弱肉强食的社会了吗?由于政府的不作为,离人吃人的日子不远了。构建谐社会,也只是空口号而已,根本无从谈起啊!!!
 
[attachmentid=317078][attachmentid=317079]毁坏的庄稼
 

附件

  • 庄稼1.JPG
    庄稼1.JPG
    765.7 KB · 查看: 486
  • 庄稼5.JPG
    庄稼5.JPG
    759.8 KB · 查看: 475
  • 庄稼2.JPG
    庄稼2.JPG
    705.4 KB · 查看: 491
建议同为黄阳人认清这帮土匪,上门打砸,砍树、毁农作物、破坏道路,无恶不作的人,乱臣贼子,人人得而诛之。人民公扑在哪里?
kb.gif
 

附件

  • 来势凶凶1.JPG
    来势凶凶1.JPG
    321.5 KB · 查看: 488
  • 来势凶凶2.JPG
    来势凶凶2.JPG
    458.7 KB · 查看: 456
  • 来势凶凶3.JPG
    来势凶凶3.JPG
    382.9 KB · 查看: 466
  • 来势凶凶4.JPG
    来势凶凶4.JPG
    310.4 KB · 查看: 461
美国要制造中国与周边国家的领土冲突,就是害怕亚洲国家因团结而强大,进而威胁它的霸权地们。GCD也同样害怕民间因团结而强大。
 
整个黄阳管区都知道铺子岭是渡头村的,你以承包多年之名占他人之土地,还恶人先告状,可耻。
你占的还是没有坟墓土地,也怕得罪死人。
我是黄阳管区人,但不是渡头村人,不得不说句公道话。
 
明眼仔细的人都可以看得出有些无关连伪图片,只有楼主你想侵占公有土地,不可能其全村人都是闲到无事做和你作对!你这种是典型的恶人告状!
 
搬凳子,买瓜子
 
QUOTE(zhx004 @ 2013年08月27日 Tuesday, 11:34 PM)
明眼仔细的人都可以看得出有些无关连伪图片,只有楼主你想侵占公有土地,不可能其全村人都是闲到无事做和你作对!你这种是典型的恶人告状!
[snapback]3577249[/snapback]​


明眼人仔细都看和出来?我想你没仔细看贴子吧?连贴子都没仔细看就说人家东西假?不知你什么居心?
 
QUOTE(马胶鱼 @ 2013年08月27日 Tuesday, 06:41 PM)
整个黄阳管区都知道铺子岭是渡头村的,你以承包多年之名占他人之土地,还恶人先告状,可耻。
你占的还是没有坟墓土地,也怕得罪死人。
我是黄阳管区人,但不是渡头村人,不得不说句公道话。
[snapback]3577202[/snapback]​


别此地无银三百两,你们渡头村的最擅长的就是歪曲事实,混淆视听,你们当政府你们家开的?说这些话要拿出实事依据来。我们家在那地方60年代已在那里耕种了,你们凭什么说是你们的呢?
 
怎么砍树的都是妇女阿姨呢?那么多壮丁是来充当打手的吗?同样身为农民,难道这样毁坏农作物就不会觉得可惜吗?或者是毁坏“别人”的农作物所以才不觉得可惜?身为事外人,我们不会随便谈论谁对谁错,但是不管是谁对谁错也好,都应该采取正确的法律途径去解决,渡头村这样的暴力行为不等于是承认了是你们无理在先吗?难道真的是有官够大的后台,所以你们才无视法律的存在?想问一句,究竟是多大的官后台,才会导致这样的暴力事件在林头政府、甚至电白政府管治之下依然一次又一次的发生?政府,难道真的只是一个摆设吗?或者就像楼上说的“官官相卫”?求真相,求重视。
 
我想跟楼主说句:私斗不过公。
个人斗不过集体。你一户人可能斗不过一个村。
 
QUOTE(杨肖@ @ 2013年08月28日 Wednesday, 10:56 AM)
我想跟楼主说句:私斗不过公。
个人斗不过集体。你一户人可能斗不过一个村。
[snapback]3577307[/snapback]​


我们不是要跟他们斗,只想政府还我们一个公道,是什么造成了渡头村人不顾是非黑白?公然上门打砸、强抢?我们在自己家地上耕种了几十年的一片地方上,2011年以前都是相安无事的。为什么后面会发生这么多事?这背后有谁人在充当推手,策划这次事?在说如果当地政府是一个负责任的政府,只要法律法规办事,我相信早在3前年就已经解决了。估计不到真正闹出人命的地步,政府依然会放纵这些暴徒的行为。这是一个什么样政府?助纠为虐?还是利益输送?
 
今天可以强占我们家合法土地,难保明天会不会强占其他人?请有良知的黄阳人都出来说句公道话,不能在让渡头村人在这样目无国法、无法无天的下去了。同在黄阳,因为难保明天下个会不会就轮到你了?同样的事情,如果不想发生在自己的身上,请你们为正义出一份力。让暴徒成为过街老鼠,人人喊打。这才是一个健康社会应有的作风。
 
自古以来民斗不过官, 楼主要认清事实啊!
虽然很同情你的遭遇,但现在这个社会没有一点关系与后台
那就只有被欺负的命了,除非真的闹到上面去了,引起重视。
不过说实话,很难。
请多保重!
 
从法律上来讲一块土地使用权超过20年的话就是诉讼时效,过了就没有用了。所以这是姓黄一家的,从法律文件上来讲,既然政府已经判给了黄家,那么也是他们的了。很明显就是一帮贪婪,愚昧,白痴,歹毒的村民以为靠武力就可以强抢?全村人去欺负一家有老有小的小家庭,很厉害?
sq2.gif
sq2.gif
sq2.gif
sq2.gif
ya.gif
ya.gif
 
从法律上来讲一块土地使用权超过20年的话就是诉讼时效,过了就没有用了。所以这是姓黄一家的,从法律文件上来讲,既然政府已经判给了黄家,那么也是他们的了。很明显就是一帮贪婪,愚昧,白痴,歹毒的村民以为靠武力就可以强抢?全村人去欺负一家有老有小的小家庭,很厉害?
sq2.gif
sq2.gif
sq2.gif
sq2.gif
ya.gif
ya.gif
 

我也不得不说渡头村村民是白痴的?没什么证据就说是你的,拿出来给大家看看啊,那全中国那里没有你的,法律已经判给他们了还不是?你懂不懂法律?从图片上我倒是看到的是你们一帮人去破坏人家财产,就算是你的,不会通过法律途径解决?,只会暴力解决?这么说你们那么什么村没有问题?很明显有问题啦。。如果政府不出来解决的话,总有一天全中国都会这样,水能载舟也能覆舟。
 
我也不得不说渡头村村民是白痴的?没什么证据就说是你的,拿出来给大家看看啊,那全中国那里没有你的,法律已经判给他们了还不是?你懂不懂法律?从图片上我倒是看到的是你们一帮人去破坏人家财产,就算是你的,不会通过法律途径解决?,只会暴力解决?这么说你们那么什么村没有问题?很明显有问题啦。。
 

正在浏览此帖子的用户

后退
顶部