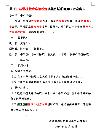
海 海滨人 小学二年级 注册 2014-05-16 消息 162 反馈评分 0 点数 0 2014-11-08 #1 <span style='font-family:'>大家看看下面文件红色字,在思考文件的情况,滨海新区,你不能再为害群众的后代了,基础建设发展非常可喜,但是真正为了后代却是教育,可是。。。。。。,不想多说! 希望有人把这个转去其他论坛,同时请滨海新区杨书记能够真正把基础建设和教育一起抓好!</span> [attachmentid=334534][attachmentid=334536] 附件 45.jpg 98.4 KB · 查看: 230 56.jpg 132.7 KB · 查看: 255
<span style='font-family:'>大家看看下面文件红色字,在思考文件的情况,滨海新区,你不能再为害群众的后代了,基础建设发展非常可喜,但是真正为了后代却是教育,可是。。。。。。,不想多说! 希望有人把这个转去其他论坛,同时请滨海新区杨书记能够真正把基础建设和教育一起抓好!</span> [attachmentid=334534][attachmentid=334536]