电白区教师请擦亮眼睛看看今次提资可提多少

正义勇士

学前班
注册
2014-04-28
消息
30
反馈评分
0
点数
0
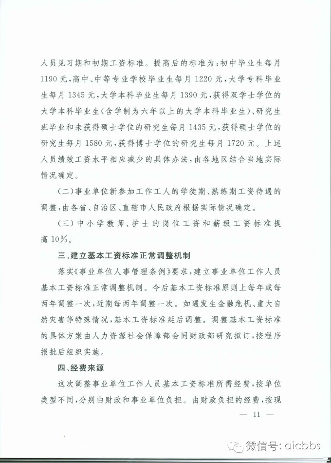
国务院办公厅转发关于调整机关事业单位工作人员基本工资标准和增加离退休费三个实施方案的通知


国办发【2015】3号
 

附件

  • 10.jpg
    10.jpg
    86.3 KB · 查看: 1,493
  • 14.jpg
    14.jpg
    80.8 KB · 查看: 1,641
  • 11.jpg
    11.jpg
    99.3 KB · 查看: 857
  • 15.jpg
    15.jpg
    77.3 KB · 查看: 795
  • 12.jpg
    12.jpg
    105.6 KB · 查看: 605
  • 16.jpg
    16.jpg
    63.2 KB · 查看: 717
  • 13.jpg
    13.jpg
    26.4 KB · 查看: 554
  • 17.jpg
    17.jpg
    55.1 KB · 查看: 742
做梦吧,上个月就明显少了200多元,你认为会有提高的可能吗?不减少就偷笑了!!
 
一定会提的!
该来的它跑不了也不敢跑!
 
把提薪表转为正面,就可以看清楚了。这张表,不是人事社保局的专业人员都很难看懂的,因为表意容易令外行人感到难理解,只能猜测含意,下面的解读不知道是否准确,仅供参考:岗位11级可能是指中教一级、小教高级,工资标准是每月5406元,其它可以类推,详见下面工资标准表:


[attachmentid=336996]

[attachmentid=336997]


[attachmentid=336998]

中教一级绩效工资每月减少275元。


我的最后理解(可能是不准确的)是:

中教一级以后每月工资收入是5406-275= 5131(元)
 
QUOTE(路见不平一声雷 @ 2015年01月18日 Sunday, 10:14 AM)
没听说过提工资,只看到是把部分绩效纳入工资,还是自己的肉。
[snapback]3731175[/snapback]​


对于我们来讲把部分绩效纳入工资也是好事
 
QUOTE(tianya @ 2015年01月18日 Sunday, 10:29 AM)
把提薪表转为正面,就可以看清楚了。这张表,不是人事社保局的专业人员都很难看懂的,因为表意容易令外行人感到难理解,只能猜测含意,下面的解读不知道是否准确,仅供参考:岗位11级可能是指中教一级、小教高级,工资标准是每月5406元,其它可以类推,详见下面工资标准表:
[attachmentid=336996]

[attachmentid=336997]
[attachmentid=336998]

中教一级绩效工资每月减少275元。
我的最后理解(可能是不准确的)是:

中教一级以后每月工资收入是5406-275= 5131(元)
[snapback]3731180[/snapback]​


天涯老师,你的计算肯定是不对的,我们的工资结构有很大一块是补贴,按国家政策教师工资有一个10%增加不该低于公务员,但是现在为什么我们的工资比公务员低了呢,就是因为这几年电白大幅度提高公务员的补贴而教师该提的都打了折扣,本该由政府出资解决的绩效工资电白又是从我们自己的工资里提取。我觉得我们教师不能光学课本知识,有关国家政策诸如工资问题也该学一学。
 
增减工资计算方式=新(职务工资+级别工资)-原(职务工资+级别工资)+(新(职务工资+级别工资)-原(职务工资+级别工资))X 0.35-职务职称对应津贴补贴减少额度
 
文件页码错误、无日期、无工章,真实性?
 
是真的?但看不懂,加了多少?
 
事业单位很多,教师只是其中一部分,该有的,大家有份。食品厂也是事业单位,环卫工人也是事业单位人员。楼主厉害
 
QUOTE(校董大人 @ 2015年01月18日 Sunday, 12:03 PM)
天涯老师,你的计算肯定是不对的,我们的工资结构有很大一块是补贴,按国家政策教师工资有一个10%增加不该低于公务员,但是现在为什么我们的工资比公务员低了呢,就是因为这几年电白大幅度提高公务员的补贴而教师该提的都打了折扣,本该由政府出资解决的绩效工资电白又是从我们自己的工资里提取。我觉得我们教师不能光学课本知识,有关国家政策诸如工资问题也该学一学。
[snapback]3731189[/snapback]​



---------------------------------------------------------------------------------------------

听说,茂名市教育局直属中小学教师的职称是对应茂名市公务员职务来确定待遇的,即系,科级干部每月总收入是5000元,中教一级也同样是5000元。又风传,茂南区教师、公务员的待遇已经跟茂名市直属机关、学校的工作者拉平。

以前,李日添在位时,中教一级工资收入比科级干部略高,李玉楷来电白后,中教一级要比科级干部少1000多元。


李玉楷提工资厚此薄彼,这样搞是违反政策的。
 
QUOTE(tianya @ 2015年01月18日 Sunday, 01:30 PM)
---------------------------------------------------------------------------------------------

听说,茂名市教育局直属中小学教师的职称是对应茂名市公务员职务来确定待遇的,即系,科级干部每月总收入是5000元,中教一级也同样是5000元。又风传,茂南区教师、公务员的待遇已经跟茂名市直属机关、学校的工作者拉平。

以前,李日添在位时,中教一级工资收入比科级干部略高,李玉楷来电白后,中教一级要比科级干部少1000多元。
李玉楷提工资厚此薄彼,这样搞是违反政策的。
[snapback]3731220[/snapback]​


其实你们教师要维护自己利益是多方面的,可惜老师们只会看表面的数字,却不知道除工资帐户外还有别的东西,就最简单的住房公积金吧,公务员普遍都有一两千,你们教师有多少呢?这是什么问题?除政府不负责外学校也是一个因素,如果校长肯拿出钱来补够也不至于这样。
 
QUOTE(tianya @ 2015年01月18日 Sunday, 01:30 PM)
---------------------------------------------------------------------------------------------

听说,茂名市教育局直属中小学教师的职称是对应茂名市公务员职务来确定待遇的,即系,科级干部每月总收入是5000元,中教一级也同样是5000元。又风传,茂南区教师、公务员的待遇已经跟茂名市直属机关、学校的工作者拉平。

以前,李日添在位时,中教一级工资收入比科级干部略高,李玉楷来电白后,中教一级要比科级干部少1000多元。
李玉楷提工资厚此薄彼,这样搞是违反政策的。
[snapback]3731220[/snapback]​


face3.gif
说得好!李玉楷的做法还违反了《中华人民共和国教师法》呢!
 
QUOTE(农夫 @ 2015年01月18日 Sunday, 01:57 PM)
其实你们教师要维护自己利益是多方面的,可惜老师们只会看表面的数字,却不知道除工资帐户外还有别的东西,就最简单的住房公积金吧,公务员普遍都有一两千,你们教师有多少呢?这是什么问题?除政府不负责外学校也是一个因素,如果校长肯拿出钱来补够也不至于这样。
[snapback]3731225[/snapback]​


首先是政策有问题,5%~20%,差别太大;其次是校长的问题,不愿给教师缴纳住房公积金,留着学校的钱自己花。
 
QUOTE(电城屠夫 @ 2015年01月18日 Sunday, 04:54 PM)
首先是政策有问题,5%~20%,差别太大;其次是校长的问题,不愿给教师缴纳住房公积金,留着学校的钱自己花。
[snapback]3731249[/snapback]​


住房公积金应财政买单,学校不是用人单位也没钱来买公积金。
 
QUOTE(神州9号 @ 2015年01月18日 Sunday, 01:58 PM)
事业单位很多,教师只是其中一部分,该有的,大家有份。食品厂也是事业单位,环卫工人也是事业单位人员。楼主厉害
[snapback]3731218[/snapback]​



----------------------------------------------------------------------------------------------------

水东环卫站第一线的扫街工人、牵垃圾工人什么都不是啊!该站直到今天男女退休年龄都规定满60岁!女职工要比法定年龄多干5年!
 

正在浏览此帖子的用户

后退
顶部