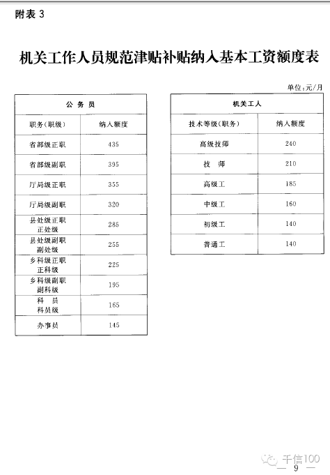
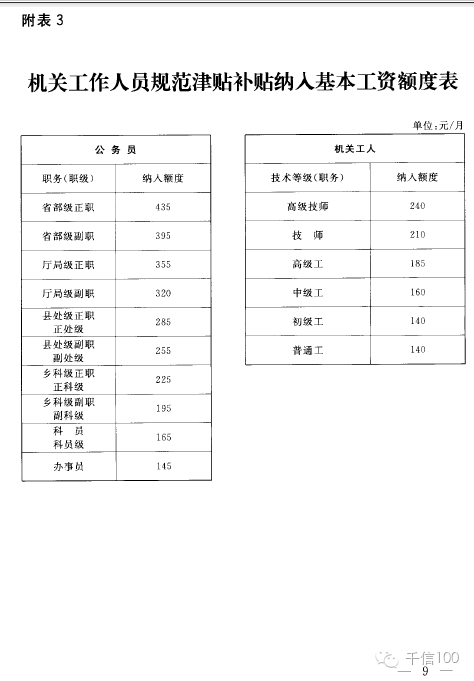
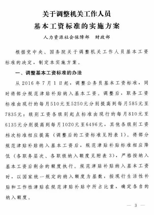
2016年工资套改等级标准

游南海

幼儿园
注册
2016-08-21
消息
14
反馈评分
0
点数
0
年龄
22
[FONT='&#24494][SIZE=16.5pt]2016[/FONT][/SIZE][FONT='&#24494][SIZE=16.5pt]年工资套改等级标准[/FONT][/SIZE]
[SIZE=10.5pt]公务员工资改革了,那么具体调整完了是怎样的呢?[/SIZE]
[SIZE=10.5pt]  2016年公务员最新工资标准:[/SIZE]
[SIZE=10.5pt]  [FONT='&#23435]一、基本工资:[/FONT][/SIZE]
[SIZE=10.5pt]  办事员2800元;科员3000[/SIZE]元;副科级 3100元;正科级 3300元;副处级 3600元;正处级 4000元;副厅级 4400元;正厅级 5000元;副部级 5500元;正部级 6000元。
[SIZE=10.5pt]  办事员三周年按科员对待;科员五年按副科级对待;副科级十周年按正科级对待;正科级十周年按副处级对待;副处级十周年按正处级对待;初次套改以累计年限对应的职务待遇确定基本工资。[/SIZE]
[SIZE=10.5pt]  国务院下发机关事业单位涨薪3方案:[/SIZE]
[FONT='&#23435][SIZE=10.5pt]对象:公务员[/FONT][/SIZE]
[SIZE=10.5pt]  范津贴补贴被纳入基本工资。[/SIZE]
[SIZE=10.5pt]  [FONT='&#23435]调整以后:[/FONT][/SIZE]
[SIZE=10.5pt]  1、职务工资标准由现行的340[/SIZE]元—4000元分别提高到510元—5250元;
[SIZE=10.5pt]  2、级别工资各级别起点标准由现行的293[/SIZE]元—3020元分别提高到810元—6135元
[SIZE=10.5pt]  3、其他各级别工资档次标准相应提高。[/SIZE]
[FONT='&#23435][SIZE=10.5pt]对象:事业单位工作人员[/FONT][/SIZE]
[SIZE=10.5pt]  从2014年10[/SIZE]月1日起,调整事业单位工作人员基本工资标准,同时将部分绩效工资纳入基本工资;没有实施绩效工资的,从应纳入绩效工资的项目中纳入。
[SIZE=10.5pt]  [FONT='&#23435]调整后的岗位工资标准:[/FONT][/SIZE]
[SIZE=10.5pt]  1、专业技术人员由现行的550[/SIZE]元—2800元分别提高到1150元—3810元
[SIZE=10.5pt]  2、管理人员由现行的550[/SIZE]元—2750元分别提高到1150元—3770元
[SIZE=10.5pt]  3、工人由现行的540[/SIZE]元—830元分别调高到1130元—1640元
[SIZE=10.5pt]  薪级工资标准:[/SIZE]
[SIZE=10.5pt]  1、专业技术人员、管理人员由现行的80[/SIZE]元—2600元分别提高到170元—5795元
[SIZE=10.5pt]  2、工人由现行的70[/SIZE]元—915元分别提高到150元—1855元。
[FONT='&#23435][SIZE=10.5pt]对象:高校毕业生事业单位工作人员[/FONT][/SIZE]
[SIZE=10.5pt]  [FONT='&#23435]适当提高直接从各类学校毕业生中录用的事业单位工作人员见习期和初期工资标准。[/FONT][/SIZE]
[SIZE=10.5pt]  提高后的标准为:[/SIZE]
[SIZE=10.5pt]  初中毕业生每月1190元[/SIZE]
[SIZE=10.5pt]  高中、中等专业学校毕业生每月1220元[/SIZE]
[SIZE=10.5pt]  大学专科毕业生每月1345元[/SIZE]
[SIZE=10.5pt]  大学本科毕业生每月1390元[/SIZE]
[SIZE=10.5pt]  获得双学士学位的大学本科毕业生(含学制为六年以上的大学本科毕业生)[/SIZE]
[SIZE=10.5pt]  研究生班毕业和未获得硕士学位的研究生每月1435元[/SIZE]
[SIZE=10.5pt]  获得硕士学位的研究生每月1580元[/SIZE]
[SIZE=10.5pt]  获得博士学位的研究生每月1720元[/SIZE]
[SIZE=10.5pt]  上述人员绩效工资水平相应减少的具体办法,由各地区结合当地实际情况确定。[/SIZE]
[FONT='&#23435][SIZE=10.5pt]对象:机关事业单位离休人员[/FONT][/SIZE]
[SIZE=10.5pt]  [FONT='&#23435]离休人员每月按下列标准增加离休费:[/FONT][/SIZE]
[SIZE=10.5pt]  行政管理人员、省部级正职及以上1400元[/SIZE]
[SIZE=10.5pt]  省部级副职1140元[/SIZE]
[SIZE=10.5pt]  厅局级正职900元[/SIZE]
[SIZE=10.5pt]  厅局级副职730元[/SIZE]
[SIZE=10.5pt]  县处级正职570元[/SIZE]
[SIZE=10.5pt]  县处级副职480元[/SIZE]
[SIZE=10.5pt]  乡科级及以下400元;[/SIZE]
[SIZE=10.5pt]  专业技术人员、教授及相当职务820元[/SIZE]
[SIZE=10.5pt]  副教授及相当职务540元[/SIZE]
[SIZE=10.5pt]  讲师(含相当职务)[/SIZE]及以下职务400元
[FONT='&#23435][SIZE=10.5pt]对象:机关事业单位退休人员[/FONT][/SIZE]
[SIZE=10.5pt]  [FONT='&#23435]退休人员每月按下列标准增加退休费:[/FONT][/SIZE]
[SIZE=10.5pt]  行政管理人员、省部级及以上1100元[/SIZE]
[SIZE=10.5pt]  厅局级700元[/SIZE]
[SIZE=10.5pt]  县处级460元[/SIZE]
[SIZE=10.5pt]  乡科级350元[/SIZE]
[SIZE=10.5pt]  科员及办事员260元[/SIZE]
[SIZE=10.5pt]  专业技术人员、教授及相当职务700元[/SIZE]
[SIZE=10.5pt]  副教授及相当职务460元[/SIZE]
[SIZE=10.5pt]  讲师及相当职务350元[/SIZE]
[SIZE=10.5pt]  助教(含相当职务)[/SIZE]及以下职务260元
[SIZE=10.5pt]  工人、高级技师和技师350元[/SIZE]
[SIZE=10.5pt]  高级工以下(含高级工)[/SIZE]及普通工260元
[SIZE=10.5pt]  [FONT='&#23435]二、工龄工资:[/FONT][/SIZE]
[SIZE=10.5pt]  每年60元,以虚年计算,按月发放。三年一调。[/SIZE]
[SIZE=10.5pt]  [FONT='&#23435]三、奖励工资:[/FONT][/SIZE]
[SIZE=10.5pt]  每月300元,年度考核不合格者次年1[/SIZE]月停发,直至考核合格的次年1月继续发放。三年一调。
[SIZE=10.5pt]  [FONT='&#23435]四、补助工资:[/FONT][/SIZE]
[SIZE=10.5pt]  1、车补,随工资每月发放,标准=[/SIZE]基本工资÷5,逢一进十。
[SIZE=10.5pt]  2、取暖补助,一年发放一次,标准=[/SIZE]基本工资÷3,逢一进十。
[SIZE=10.5pt]  3、出勤补助,正常上班每天30[/SIZE]元,无顾不至每日扣发30元,经单位领导批准的病假、事假和国家规定的节假日等0元。三年一调。
[SIZE=10.5pt]  4、山区补助,农村和山区公务员享受山区补助,标准=[/SIZE]基本工资÷10,按月发放,三年一调。
[SIZE=10.5pt]  5、地区差别补助,各地根据实际情况确定地区差别工资。[/SIZE]
[SIZE=10.5pt]  除养老、医疗补助按现行政策执行外,公积金、独生子女费等一切现行补助全部废止。[/SIZE]
 
[FONT='&#23435]来源:[/FONT]http://learning.sohu.com/20160907/n467883488.shtml
 
中小学中级职称(原小教高级和中教一级)相当于什么级?
 

附件

  • d1e00093386573f5ddc.jpg
    d1e00093386573f5ddc.jpg
    53 KB · 查看: 535
  • d1f0006cd61ff7f151f.jpg
    d1f0006cd61ff7f151f.jpg
    62.3 KB · 查看: 556
  • d1f0006cd636da7b740.jpg
    d1f0006cd636da7b740.jpg
    69.8 KB · 查看: 536
  • d1b0006cb306cee5d78.jpg
    d1b0006cb306cee5d78.jpg
    76.5 KB · 查看: 570
  • d20000441dba212a78f.jpg
    d20000441dba212a78f.jpg
    109.3 KB · 查看: 566
  • d1f0006cd6d438cf0fb.jpg
    d1f0006cd6d438cf0fb.jpg
    79.2 KB · 查看: 542
  • 4E4314864.jpeg
    4E4314864.jpeg
    139.1 KB · 查看: 634
  • 094314240.jpeg
    094314240.jpeg
    94.7 KB · 查看: 531
  • B24314520.png
    B24314520.png
    14.3 KB · 查看: 526
  • 084315968.png
    084315968.png
    15.8 KB · 查看: 492
  • B24314520 (1).png
    B24314520 (1).png
    14.3 KB · 查看: 476
退休中学高级是否按“副教授及相当职务,每月增加退休费460”计算?请楼主回答。
 
到下面具体实施估计又是一年半载的事了
 
怎样调,我们教师的工资都是最低的,
 
又能提多少?就怕提的比不上物价涨的
 
说明学历高,工资也高点!赶紧提升学历吧,网络教育也承认吧!
 
只想知道什么时候落实
 
子乌虚有的事,别做梦了。
 

正在浏览此帖子的用户

后退
顶部