爆料 公开欺骗奸商:电白欧派橱柜专卖店 (1人在浏览)

公开欺骗奸商:电白欧派橱柜专卖店

  • 公开欺骗奸商:电白欧派橱柜专卖店,新装修的别上当

    选票: 1 33.3%
  • 公开欺骗奸商:电白欧派橱柜专卖店,别上当

    选票: 2 66.7%

  • 全部投票
    3
2万几元的东西没发票?总有一张手写收据吧?发上来让大家服一服啊,没有哪个老板会傻到为了你这2万几去损失后面千千百百个2万几吧…
你说的有理,我发出来,有图有证!
 

附件

  • IMG_20181207_122145.jpg
    IMG_20181207_122145.jpg
    629.9 KB · 查看: 738
  • IMG_20181207_122231.jpg
    IMG_20181207_122231.jpg
    456.5 KB · 查看: 682
  • IMG_20181207_122150.jpg
    IMG_20181207_122150.jpg
    587.1 KB · 查看: 685
  • IMG_20181207_122213.jpg
    IMG_20181207_122213.jpg
    590.6 KB · 查看: 677
  • IMG_20181207_122548.jpg
    IMG_20181207_122548.jpg
    577.2 KB · 查看: 729
  • IMG_20181207_122552.jpg
    IMG_20181207_122552.jpg
    480.3 KB · 查看: 727
老实说对你这维权之路不看好
我也是这样想的,毕竟我只是个小小的个体。没有任何的,影响力。所有损失是我个人的损失,无关大众!
我,仅孤身奋战,而已!
 
你评说是同行争生意而已,搏来这么多眼球…

说实在的,我从你这几句话,看到了为您的优点:寡断多疑!我若说错了我向您道歉。
都说商场如战场,之前凭你那几张图片难免会让人怀疑是否同行竞争…
 
我也是这样想的,毕竟我只是个小小的个体。没有任何的,影响力。所有损失是我个人的损失,无关大众!
我,仅孤身奋战,而已!
把相关证据提供给省里的消委才起作用的…
 
我也是这样想的,毕竟我只是个小小的个体。没有任何的,影响力。所有损失是我个人的损失,无关大众!
我,仅孤身奋战,而已!
投诉到省消委,直接说区里市里处理不了此事,要施压,有钱罚那些单位会很积极的…
 
把相关证据提供给省里的消委才起作用的…
所有的证据我已经提交到:电白区人民法院了,
法院也受理,并立案的了。
先看一下法院的审理结果,后面要不要向省上诉,以后说吧。

对了,谢谢你呀!好人一生平安!
 
对你的提议我表示感谢!!:mellow:
我也是有心无力,但是现实社会中,各种部门各个环节操作起来并不像我想象中的那样。相信办理过事情的伙伴都是有这体验!
感觉还是“电白论坛”,才是我这种平民百姓最贴心的平台,大家都是有理说理,最公平公正的地方!
但是我也并不气馁。并不代表我放弃!
对于电白商业的害群之马:欧派橱柜专卖店,我绝对战争到底!
电白区人民
法院已受理我的案件,并且已经立案!!!
并且我会如实公布最新消息给伙伴们,让大家在生活中都懂得维护自己合法权益。
下附:立案证明!
你让法院去处理只是浪费你的诉讼费而已,你认为你斗得过那些大企业?直接投诉到省消委吧……
 
所有的证据我已经提交到:电白区人民法院了,
法院也受理,并立案的了。
先看一下法院的审理结果,后面要不要向省上诉,以后说吧。

对了,谢谢你呀!好人一生平安!
没用的啊,法院跟企业都是挂钩的,更何况是在电白……
 
投诉到省消委,直接说区里市里处理不了此事,要施压,有钱罚那些单位会很积极的…
这点意见可以,很好,感谢你呀!
 
你让法院去处理只是浪费你的诉讼费而已,你认为你斗得过那些大企业?直接投诉到省消委吧……
你说得我都没有什么信心去维权了,:mellow:
 
对于电白欧派橱柜专卖店的渗假消售行为。我提交的消费维权起诉书,得到了电白人民法院的支持,我今天终于收到了《电白区人民法院的传票》!!!!!加油
 

附件

  • IMG_20181213_215249.jpg
    IMG_20181213_215249.jpg
    305.5 KB · 查看: 627
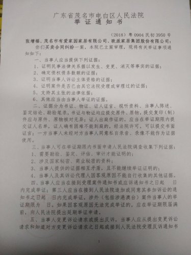
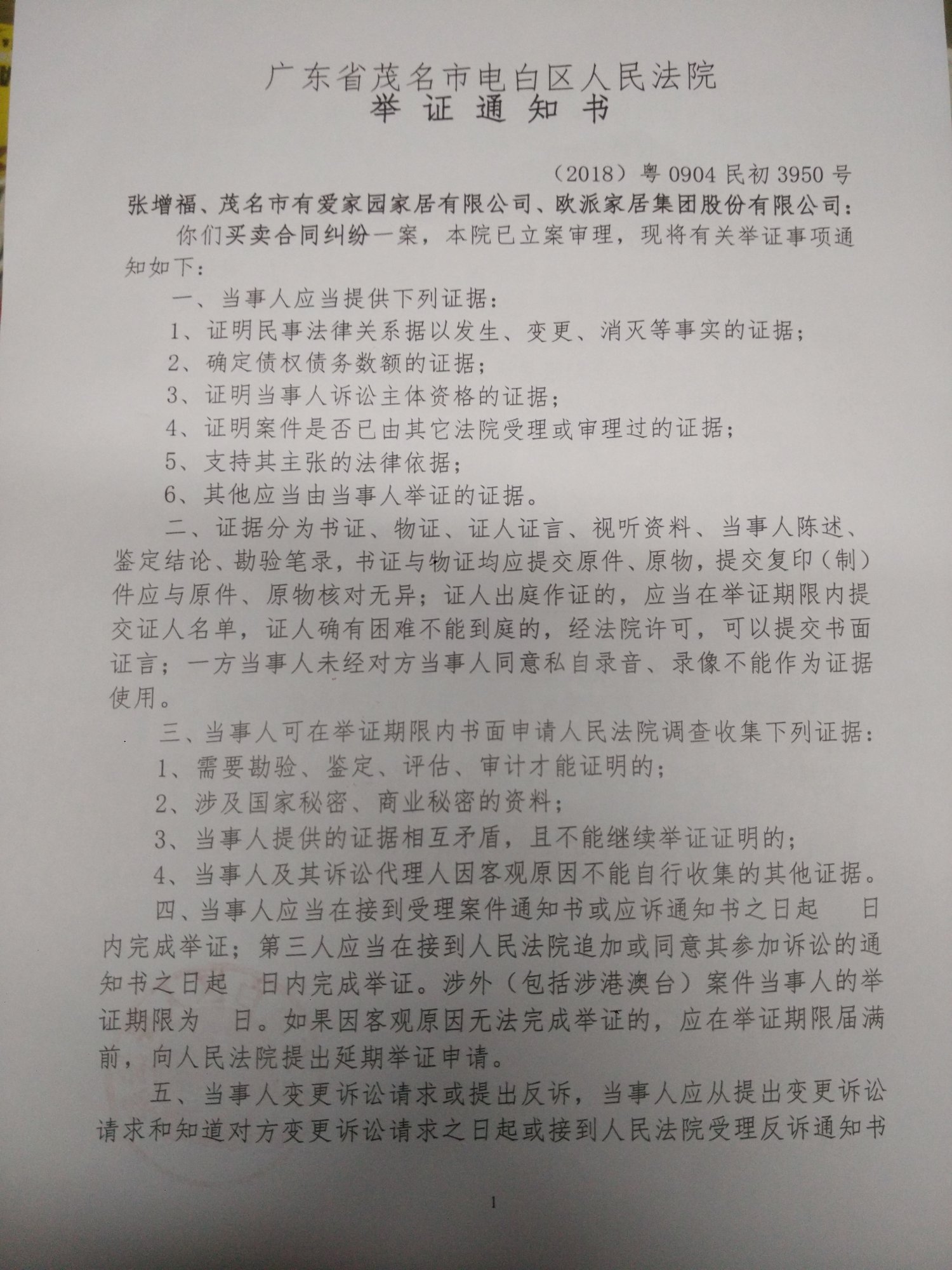
附加一份:《电白区人民法院审判人员通知书》 及《法院举证通知书 》
 

附件

  • IMG_20181213_215304.jpg
    IMG_20181213_215304.jpg
    308.6 KB · 查看: 642
  • IMG_20181213_215318.jpg
    IMG_20181213_215318.jpg
    383.7 KB · 查看: 640
  • IMG_20181213_215324.jpg
    IMG_20181213_215324.jpg
    384.2 KB · 查看: 669
欧派橱柜的广告语:有家有爱 有欧派!我只想说自从有了这个欧派,我真是倒了八辈子血霉!!现在家不成家!还大品牌,就是一个大无赖!!!
为维护促进社会主义市场经济的健康发展,为我的维权能得到更法律的保护,我坚决斗争起来!
我想说:我也是让欧派搞得没办法了,才走到这一步的!
有同样经历人请支持我,
我们要相信:消费者不是弱者!
我相信电白区市场是一个更法治、公平、诚信、平等的经济市场,请大家多支持!
 
肯定有人会问,你这样影响欧派的品牌,是否已经损害了品牌声誉,不太好?!

我的回答是:中华人民共和国的公民享有举报权。任何是事实存在的不法行为都可以行使举报的权利。

就像在路边,看到不法行为,打报警电话是一个道理。也是行使举报权的一个部分。

所以我发帖的行为:真实的事实,不弄虚作假,不添油加醋,如实表达,如实公布,并且是受法律保护的。

再者:中华人民共和国的公民作为消费者都享有知情权,我们每一个人,都有权利知道事实的真相。

对欧派的信誉,是欺诈行为在先掺假售假再先,严重违反了《中华人民共和国消费者权益保护法》自然不受法律保护,何来声誉?!!!!
 
我只能在论坛支持你,有时有些事是要较真的才不能那么窝囊。
 
我只能在论坛支持你,有时有些事是要较真的才不能那么窝囊。
感谢你的支持!!!
看来兄弟也是个有故事的人,哈哈!!!
 

正在浏览此帖子的用户

后退
顶部