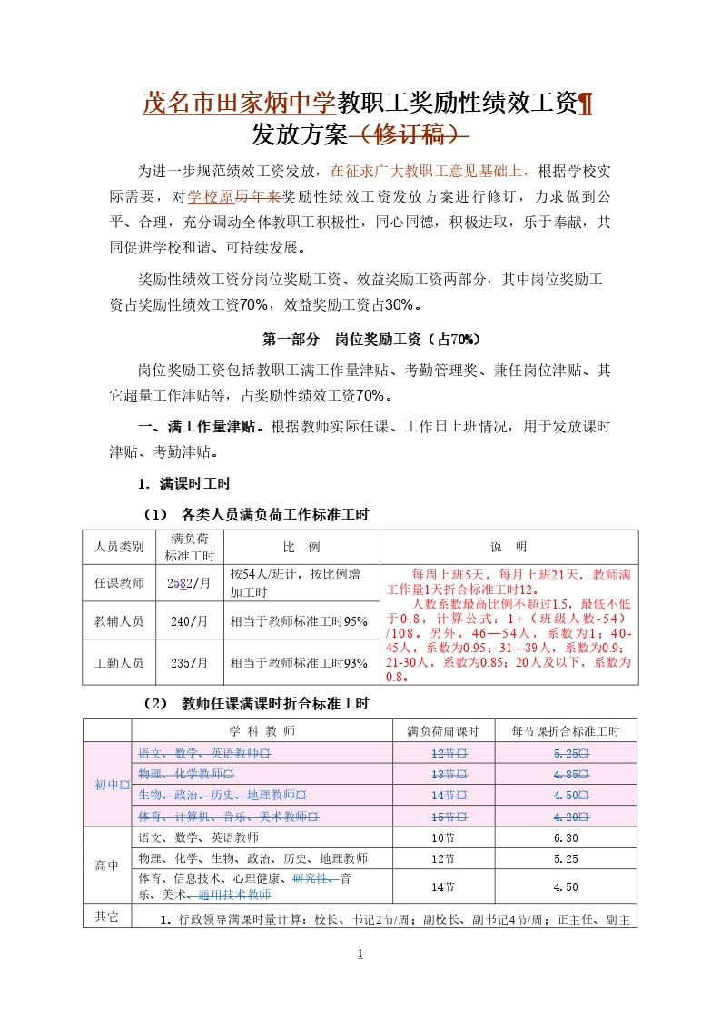
交流 茂名市田家炳中学的绩效工资方案,扣你1000蚊再发700蚊

  • 主题发起人 主题发起人 bzcsc
  • 开始时间 开始时间

bzcsc

学前班
注册
2023-06-21
消息
87
反馈评分
9
点数
0
性别
    Windows 10 Chrome 119.0.0.0
  • #1
image1.jpg
image2.jpg
image3.jpg
image4.jpg
image6.jpg
 
    Windows 10 Chrome 119.0.0.0
  • #2
现校长是原市一中副校提上来的,也沾一点电白的边吧
 
    Windows 10 Chrome 119.0.0.0
  • #3
又又又又cc
 
最后编辑:
    Windows 10 Chrome 119.0.0.0
  • #4
阿海校长做校长这几年。学校教职工吃了几年他妹批发来的烂水果。
 
    Android Chrome Mobile 109.0.5414.118
  • #5
茂名教师素质也不过如此,工资福利比电白这些地方高许多,还不满足,把单位的内部文件公布在网络上,还好不是什么特殊部门
 
    Windows 10 Chrome 119.0.0.0
  • #6
茂名教师素质也不过如此,工资福利比电白这些地方高许多,还不满足,把单位的内部文件公布在网络上,还好不是什么特殊部门
请问你是哪里的“高素质”男人?。这些本来就应该公示的。不是工资高低的问题,现在没钱我们一样上晚修加班,但是不公平心里就是不爽
 
    Android Chrome Mobile 109.0.5414.118
  • #7
请问你是哪里的“高素质”男人?。这些本来就应该公示的。不是工资高低的问题,现在没钱我们一样上晚修加班,但是不公平心
既然可以公示,你干嘛不放在朋友圈上?跑来电白论坛说你茂名的事干什么?滚回茂名论坛
 
    Windows 10 Chrome 119.0.0.0
  • #9
你是谁呀?去哪里关你什么事Blink@2x。。我回你已经是你祖上几辈子积德的结果了,回了你两下,你坟山风水已经用尽了知道不。
 
一动不动应该就系阿海本人Rolleyes@2x。不然他不会这么八卦,转贴去茂名论坛批判。这文件本身不是什么秘密,是每个职工都应知晓并报上级备案的。水果也不是只有几个烂点,而是没法吃只能直接扔的。
 
阿海即将调任市教局某领导,他的这个方案肯定也将在包括水东的茂名全地区推行,到时,跟这表一样,校长绩效系教师四倍,副主任系教师两倍。嘿嘿,那时别说什么向一线教师倾斜,直接就是碾压一线教师了。
 
阿海不知送了多少给罗局,挤掉原来校长老阮后。次次开会都有意无意跟大伙夸口他跟罗局的关系。罗局入去烧灯泡后才不提了。
 
市里工资福利都很好了
 
市里工资福利都很好了
这是传闻。其实市里各地的工资方案都一样,市里的没有郊区补贴,比郊区的差几百元。至于福利以前都没有,这几年发都是工会发的节假日福利,你们交了那么多年工会会费,也一样有的。
 
其实发这个,并不是嫌钱发得少。
钱多少不是问题,现在值晚修也没有钱、周六加班也没有钱,但那也欺骗自己说算了,因为全国上下的高中都差不多。
但是绩效工资既然定义为工资,是财政按人头发给自己的,自己一周五天8小时上班努力了,就对得起这工资
总不能拿自己的钱去奖励给别人吧?怎么能欺骗自己呢。
 
    Windows 10 Chrome 114.0.5735.289
  • #16
当权者,哪个不为或不曾为中饱私囊(现实中还是有少数焦裕禄式干部),但是也别让下属卖了力死了心!
 
当权者,哪个不为或不曾为中饱私囊(现实中还是有少数焦裕禄式干部),但是也别让下属卖了力死了心!
定这个方案校长把自己绩效定成普通教师的五倍,其它副校、主任、副主任个个都是教师的几倍,都要教师割肉给它们。。。而且你不知道学校里的官有多多!政务系统党务系统技术系统教务教研后勤,几个人的电教组搞信息中心要定三个主任,几个人的心理教师又有三个主任。
 
    Windows 10 Chrome 114.0.5735.289
  • #18
定这个方案校长把自己绩效定成普通教师的五倍,其它副校、主任、副主任个个都是教师的几倍,都要教师割肉给它们。。。而且你不知道学校里的官有多多!政务系统党务系统技术系统教务教研后勤,几个人的电教组搞信息中心要定三个主任,几个人的心理教师又有三个主任。

有急了,
跑到隔壁去把论坛比作非洲了
 
一个校长的风格,就是一个学校的风格
如果一个校长为人尖酸刻薄、寡恩少义,则这个学校也是尖酸刻薄、寡恩少义
照我看来,教师是人群中相当自律、内俭的一个群体,社会关系相对少默默地干活有委屈也打碎了牙齿往肚里吞,认为就是教点书算了也不用争什么。
阿海来后让老师们大开眼界。终于了解了领导是怎么整人了。直接下岗的全校各种通报批评的周周都不知道多热闹
 
定这个方案校长把自己绩效定成普通教师的五倍,其它副校、主任、副主任个个都是教师的几倍,都要教师割肉给它们。。。而且你不知道学校里的官有多多!政务系统党务系统技术系统教务教研后勤,几个人的电教组搞信息中心要定三个主任,几个人的心理教师又有三个主任。
不是这样怎么卖官啊?
 
阿海应该没在意过教职工对他的看法,官位来源于局长,他就只对局长负责,别人他是不管的。
如果他不在校长的官位,我所了解的教职工都很想对他吐一口唾沫
校庆时校友捐了一百万,十六中的校庆捐了六百万,原茂油一中和实验中学的校友不会比十六中的更差
只是受了阿海几年修理折磨的教师们,谁也不想卖自己私人的人情,为他出力吆喝
 
    Android Chrome Mobile 99.0.4844.88
  • #22
现在情况怎样了?绩效方案有无作出修改?
 
现在情况怎样了?绩效方案有无作出修改?
现在市教局出了一个指导方案。到时我再把市教局的方案贴上来看看。
 
这是校长空闲无事做,量出斤斤计较称狗计方案,他妈的,他没上课怎么知道老师们辛苦呢
 
    Android Chrome Mobile 97.0.4692.98
  • #25
怎么计校长都是拿大头,管你辛不辛苦。老师的成绩就是校长的政绩。
 

正在浏览此帖子的用户

后退
顶部